مفاهیم کمی تعداد، زمان، هزینه و کیفیت کار از مفاهیم اساسی گردش کارها هستند. این مقادیر در سطوح مختلف و در بخشهای مختلف سیستم مدیریت فرایندها محاسبه و نمایش داده می شود. هر سه این مفاهیم برای وظایف گردش کار معنی دار است یعنی این که وظایف در یک محدوده زمانی اجرا می شود، ممکن است در حلقه های گردش کار بصورت مکرر انجام شود، انجام وظایف شامل هزینه است و با کیفیتهای متفاوت انجام می شود. اما برای وضعیتهای گردش کار تنها مفاهیم تعداد بار توقف و مدت زمان توقف در وضعیت کار معنی دارد.
در فهرست کارها بخشی از اطلاعات انجام وظایف برای هر کار در یک سطر نمایش داده می شود. اطلاعاتی مثل مدت زمان انجام کار، مدت زمان انجام آخرین وظیفه، مجموع هزینه انجام کار، کیفیت کار و .. در شکل زیر یک فهرست کارهای نمونه را که شامل اطلاعات یاد شده است مشاهده می کنید:

بدیهی است که این اطلاعات حداقلی است و اولا تمام وظایف و وضعیتهای یک کار را در بر نمی گیرد و دوم اینکه مربوط به آخرین تراکنش یک کار خاص است .حال فرض کنید می خواهیم سرجمع این اطلاعات را برای تمام تراکنشهای یک کار یا دسته ای از کارها داشته باشیم. اطلاعات سرجمع شامل موارد زیر است:
اطلاعات سرجمع وظایف
- تعداد بار انجام یک وظیفه
- مجموع زمان انجام یک وظیفه
- میانگین مدت زمان انجام یک وظیفه
- حداقل مدت زمان انجام یک وظیفه
- حداکثر مدت زمان انجام یک وظیفه
- مجموع هزینه انجام یک وظیفه
- میانگین هزینه انجام یک وظیفه
- حداقل هزینه انجام یک وظیفه
- حداکثر هزینه انجام یک وظیفه
- میانگین کیفیت انجام یک وظیفه
- حداقل کیفیت انجام یک وظیفه
- حداکثر کیفیت انجام یک وظیفه
اطلاعات سرجمع وضعیتها
- تعداد بار توقف در وضعیت
- مجموع مدت زمان توقف در وضعیت
- میانگین مدت زمان توقف در وضعیت
- حداقل مدت زمان توفق در یک وضعیت
- حداکثر مدت زمان توقف در یک وضعیت
توجه کنید که می خواهیم این اطلاعات را برای هر وظیفه یا وضعیت دلخواه مشاهده کنیم. بنابراین بهترین راه این است که این امکان را در دیاگرام گردش کار داشته باشیم. در ادامه ابتدا نمایش اطلاعات سرجمع وظایف و سپس نمایش اطلاعات سرجمع وضعیتها را در دیاگرام بررسی می کنیم.
1-اطلاعات سرجمع وظایف در دیاگرام گردش کار
در دیاگرام گردش کار، تمام وظایف و وضعیتهای گردش کار قابل مشاهده است لذا با پیاده سازی نمایش سرجمع اطلاعات در دیاگرام، می توانیم اطلاعات سرجمع هر وظیفه یا وضعیت مورد نظر خود را مشاهده کنیم. برای نمایش اطلاعات سرجمع باید مطابق شکل زیر، در نوار ابزار فهرست کارها (به همراه فیلدهای قابل تعریف) ، روی آیکون
کلیک کنید:

به این ترتیب، محاوره «نمایش سرجمع انجام وظایف در دیاگرام گردش کار» به شکل زیر روی صفحه باز می شود:

با تصویب این محاوره تمام اطلاعات سرجمع در دیاگرام گردش کار قابل نمایش است.
نکته مهم: در حالت پیش فرض نمایش اطلاعات سرجمع برای تمام کارهای موجود در فهرست کارها نمایش داده می شود اما کاربر می تواند یک یا چند کار را برای این کار انتخاب نماید.
همانطور که ملاحظه می کنید در این محاوره، یک تکمه انتخابی ساده بنام «داده سرجمع شده» وجود دارد که گزینه های آن، آیتمهای مختلف اطلاعات سرجمع است. انتخاب هر گزینه به معنی نمایش گرافیکی آن اطلاعات در دیاگرام است. بنابراین نمایش اطلاعات سرجمع به دو شکل است: 1- نمایش بصری و گرافیکی داده های سرجمع گزینه انتخاب شده و 2- نمایش مقادیر کمی و آماری داده های سرجمع شده.
توضیح: نمایش بصری یا گرافیکی به این معنی است که هرچقدر کمیت و مقدار سرجمع بیشتر باشد آنگاه در دیاگرام به شکل ضخیم تر و برجسته تر نمایش داده می شود. در ادامه مطلب با ذکر مثالهای عملی، با این دو نوع نمایش، بیشتر آشنا می شویم:
مثال 1: گزینه تعداد
نمایش گرافیکی سرجمع تعداد بار انجام وظایف
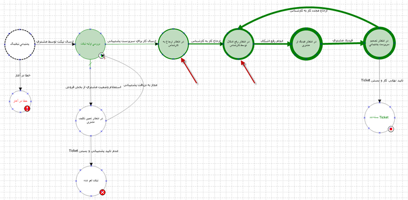
اگر مطابق پیش فرض، گزینه «تعداد» را انتخاب کنید آنگاه وظایف با تعداد انجام بیشتر، برجسته تر نمایش داده می شود. مانند شکل زیر:

در این دیاگرام مشخص است که ضخامت وظیفه «ارجاع کار به کارشناس» بطور محسوسی از ضخامت وظیفه «انجام رفع اشکال» کمتر است و به این معنی است که در مجموع تمام کارهای موجود در فهرست کارها، تعداد بار انجام رفع اشکال بیشتر از تعداد ارجاع کار به کارشناس بوده است و نشان دهنده این است که پس از ارجاع کار به کارشناس، بعضی از رفع اشکالها به دلیل رفع نشدن کامل اشکال، بیش از یک بار تکرار شده است.
نمایش کمی اطلاعات آماری سرجمع
برای نمایش کمی و آماری اطلاعات سرجمع باید روی وظیفه مورد نظر دبل کلیک کنید. برای مثال اگر روی وظیفه ارجاع کار به کارشناس دبل کلیک کنید، محاوره اطلاعات سرجمع به شکل زیر به نمایش در می آید:

ملاحظه می کنید که تعداد بار انجام این وظیفه 10 بار است و ضمنا بقیه اطلاعات آماری سرجمع نیز نمایش داده شده است. حال برای مقایسه، روی وظیفه« انجام رفع اشکال» دبل کلیک می کنیم. در این صورت نمایش اطلاعات سرجمع به شکل زیر خواهد بود:

ملاحظه می کنید که این وظیفه 30 بار انجام شده است. بنابراین برآورد ما از مقایسه این دو وظیفه در نمایش گرافیکی به شکل کمی و دقیق تایید می شود.
مثال 2: گزینه مجموع زمان
در این مثال در محاوره مطابق شکل زیر، گزینه «مجموع زمان» را انتخاب می کنیم:

با تصویب این محاوره، دیاگرام گردش کار به شکل زیر نمایش داده می شود:
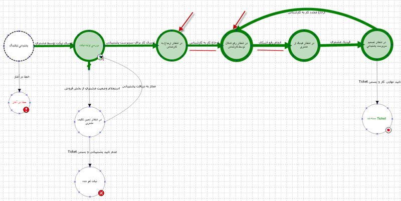
نمایش گرافیکی مجموع زمان انجام وظایف

در این مثال ملاحظه می کنید که با توجه به ضخامت خطوط، کمترین مجموع زمان انجام برای وظیفه «ارسال کار برای سرپرست پشتیبانی» و بیشتر مجموع زمان انجام برای وظیفه «انجام رفع اشکال» است و تفسیر این دیاگرام این است که در مجموع، کارها به سرعت به سرپرست پیشتیبانی ارسال می شود اما ارجاع به کارشناس در مجموع زمان بیشتری از گردش کار را در بر می گیرد.
نمایش کمی اطلاعات آماری سرجمع
در این مثال دو وظیفه «ارسال کار برای سرپرست پشتیبانی» و «ارجاع کار به کارشناس» را مقایسه می کنیم. اطلاعات سرجمع وظیفه «ارسال کار برای سرپرست پشتیبانی» به شکل زیر است:

برای وظیفه «ارجاع کار به کارشناس»، اطلاعات سرجمع به شکل زیر است:

مقایسه دو مقدار مجموع زمان در این دو وظیفه، برآورد ما از نمایش گرافیکی مبنی بر بیشتر بودن مجموع زمان وظیفه «ارجاع به کارشناس» را به شکل کمی تایید می کند.
2-اطلاعات سرجمع وضعیتها در دیاگرام گردش کار
همانطور که قبلا هم گفته شد، برای وضعیتهای گردش کار، تنها دو مفهوم تعداد و زمان معنی دار است، یعنی این که کارهای موجود در فهرست کارها مجموعا چند بار در یک وضعیت قرار گرفته اند و مدت زمان توقف در وضعیتها چقدر بوده است. همانند وظایف، برای وضعیتها نیز دو نوع نمایش گرافیکی و کمی وجود دارد.
نمایش گرافیکی اطلاعات سرجمع وضعتیها
برای مثال به دیاگرام زیر توجه کنید:

در این دیاگرام ، اطلاعات سرجمع «میانگین زمان» نمایش داده شده است. در این شکل با توجه به قطر دایره وضعیتها، به وضوح مشخص است که میانگین زمان توقف در وضعیت «در انتظار رفع اشکال توسط کارشناس» از میانگین زمان توقف در وضعیت «در انتظار ارجاع به کارشناس» بیشتر است.
نمایش کمی اطلاعات سرجمع وضعیتها
برای نمایش مقادیر کمی اطلاعات سرجمع باید روی وضعیت مورد نظر دبل کلیک کنید. در مثال بالا ابتدا روی وضعیت «در انتظار ارجاع به کارشناس» دبل کلیک می کنیم تا اطلاعات سرجمع این وضعیت را به شکل زیر مشاهده کنیم:

برای مقایسه با وضعیت فوق، این بار روی وضعیت «در انتظار رفع اشکال توسط کارشناس» دبل کلیک می کنیم. به این ترتیب اطلاعات سرجمع این وضعیت به شکل زیر روی صفحه باز می شود:

با مقایسه مقادیر میانگین زمان بین این دو وضعیت، بیشتر بودن میانگین زمان این وضعیت، از نظر کمی نیز تایید می شود.
نمایش اطلاعات سرجمع وظایف در کارتابل پیشرفته
در کارتابل پیشرفته می توانید سرجمع وظایف یک کار تحت مکان نما را مشاهده کنید. برای این کار کافی است مطابق شکل زیر در کارتابل پیشرفته، مکان نما را روی کار مورد نظر منتقل کنید و سپس در نوار ابزار روی آیکون
کلیک کنید:

به این ترتیب محاوره نمایش سرجمع به شکل زیر باز می شود:

همانطور که در شکل می بینید، در این مثال گزینه «مجموع زمان» را انتخاب می کنیم. با تصویب این محاوره، دیاگرام گردش کار برای این کار بخصوص، به این شکل روی صفحه نمایش داده می شود:

ملاحظه می کنید که وظیفه «ثبت درخواست خرید» بطرز محسوسی از وظیفه «تایید درخواست» صخیم تر و برجسته تر است و این برآورد را به ما می دهد که ثبت درخواست خرید، مدت زمان بیشتری را نسبت به تایید درخواست صرف کرده است.
نکته مهم: این مثال نشان می دهد که نمایش اطلاعات سرجمع برای یک کار نیز معنی دار است اما با این تفاوت که متغیرهای آماری مثل میانگین و حداکثر و حداقل برای وظایفی که یک بار انجام می شود معنی دار نیست و تنها برای وظایف تکرارپذیر در حلقه های گردش کار معنی پیدا می کند. برای نمونه به گردش کار زیر توجه کنید:

در اینجا ملاحظه می کنید که در بخشی از گردش کار، یک حلقه وجود دارد و در این حلقه ابتدا رفع اشکال انجام می شود و سپس فیدبک مشتری ثبت می شود و در حالت عدم رضایت مشتری، این کار مجددا به کارشناس ارجاع می شود و این کار تا رفع کامل اشکال تکرار می شود لذا در این گونه از گردش کارها حتی برای یک کار بخصوص نیز، برای وضایف و وضعیتهای تکرار شونده، مفاهیم تعداد و میانگین های زمان، هزینه و کیفیت و نیز مفاهیم حداقل و حداکثر زمان، هزینه و کیفیت نیز معنی پیدا می کند.